Second slide
社会与人类学院
社会与人类学院

我院5项成果荣获福建省第十四届社会科学优秀成果二等、三等奖

2022年01月12日  点击:[]

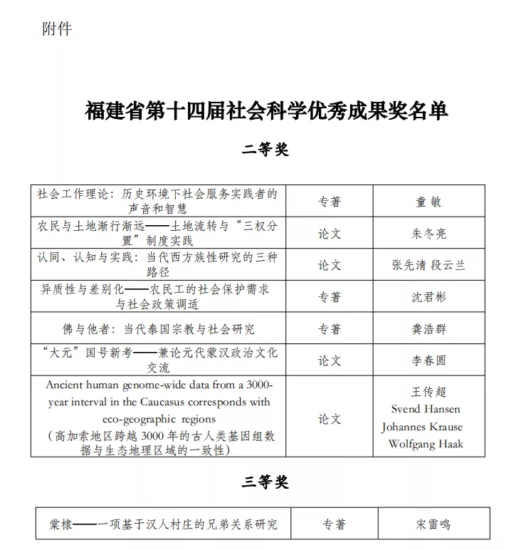
2022年1月11 日,福建省社科联正式公布了福建省第十四届社会科学优秀成果奖评奖结果。经学科组评审、意识形态审读、省评委会专家组票决、省评委会研究通过、公示等环节,决定授予305项成果第十四届社会科学优秀成果奖。我院共计5项科研成果获奖,其中4项成果获二等奖,1项成果获三等奖。

我院非常重视福建省社会科学优秀成果奖的评审工作,为了推荐更多更优秀的成果,我院积极动员每一位符合条件的教师申报,经过学院学术委员会预评审和组织申报交流会,最终共遴选10项成果上报。其中童敏老师的专著《社会工作理论:历史环境下社会服务实践者的声音和智慧》、张先清老师的论文《认同、认知与实践:当代西方族性研究的三种路径》、龚浩群老师的专著《佛与他者:当代泰国宗教与社会研究》、王传超老师的论文《Ancient human genome-wide data from a 3000-year interval in the Caucasus corresponds with eco-geographic regions》等4项成果荣获二等奖;宋雷鸣老师的专著《棠棣——一项基于汉人村庄的兄弟关系研究》荣获三等奖。

与上一届获奖情况相比,我院获奖级别均上升了一个等级,这充分肯定了我院在推动学科繁荣发展和激发教师产出更多优秀成果方面所做的努力。

联系我们

电话:(592)2180933/(592)2180133

地址:厦门市思明区大学路182号新太阳集团5493con曾呈奎楼B栋二楼 邮编:361005

扫码左侧二维码关注

社会与人类学院公众号

版权所有© 2019新太阳集团5493con